彰化縣大村國小全球資訊網
首頁
(current)
公告系統
檔案庫
學校介紹
教職員介紹
歷任校長
歷任會長
交通地理位置
學校歌曲
學校願景
校園防災
志工服務隊
家長會
無障礙地圖
行政專區
會議文稿
報修系統
內部文件
學務系統
學校new雲端硬碟
行事曆編輯
公務用電子郵件系統
教師專區
報修系統
學務系統
學校new雲端硬碟
會議文稿
內部文件
全國教師進修網
彰化G-Suite
公開授課資訊系統
家長專區
大村國小定期評量補考辦法1130829
學生手冊
114學年度下學期家長版行事曆
大村國小VR校園導覽
登入
112學年度新生總量管制說明
點閱
145
公開
☞
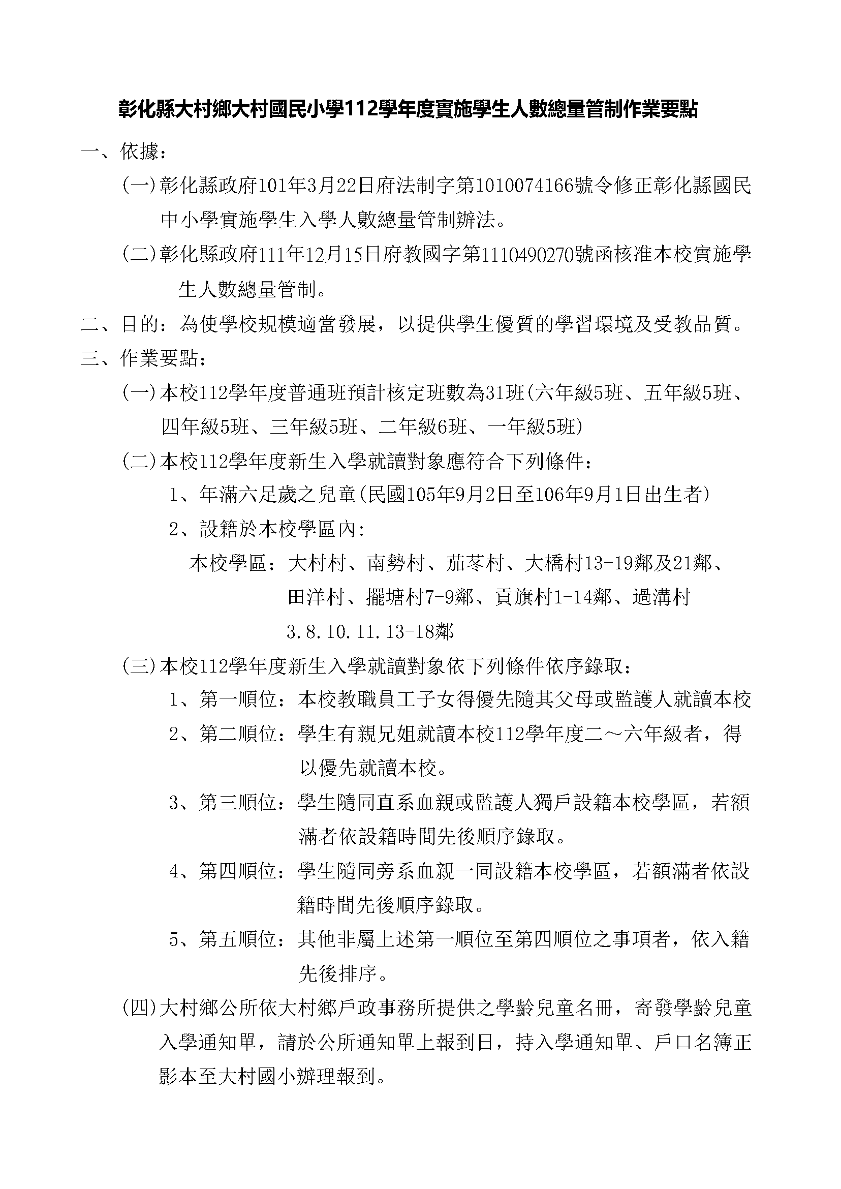
彰化縣大村鄉大村國民小學112學年度實施學生人數總量管制作業要點